服务热线

130-1907-6886

0515-86165398

联系我们contact
全国咨询热线130-1907-6886

盐城旭东机械有限公司

联系人:13019076886 张经理

电 话:0515-86165398

传 真:0515-86165298

地 址:江苏省盐城市建湖县经济开发区纬一路666号

新闻资讯
当前位置:首页>>新闻资讯

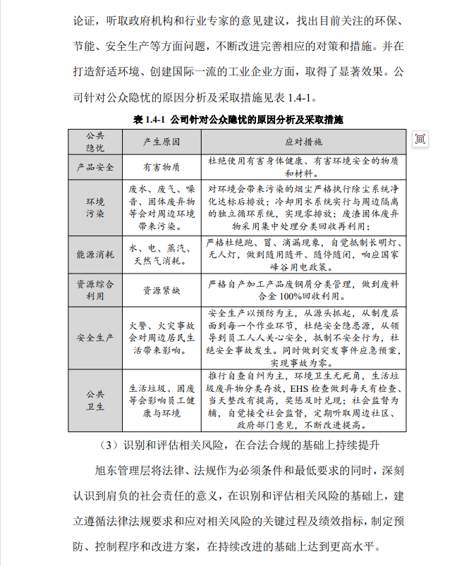
盐城旭东机械有限公司 2024年度 社会责任报告

作者:盐城旭东机械有限公司 点击:181  发布日期:2025年08月12日
信息摘要:
此报告为盐城旭东机械有限公司第一份对外公开发布的《社会责任报告》。本报告参照 GRI(全球报告倡议组织)《可持续发展报告指南》(G3版)、中国社科院《中国企业社会责任报告编写指南》,并结合公司对社会责任的独特理解和公司的具体实践编写而成。



  文件下载地址:2024年度社会责任报告.pdf



上一篇:第一篇
下一篇:最后一篇
  • Copyright 盐城旭东机械有限公司 版权所有
  • 备案号:苏ICP备16065909号
  • 技术支持:思科网络